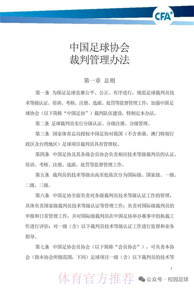
当“中国足协将进一步加强联赛裁判管理工作”的消息陆续释出时,许多球迷的第一反应是期待也是警惕一方面希望判罚更公正透明,另一方面又担心这是否只是一次简单的“整风运动” 想要真正扭转联赛生态,裁判管理必须从“结果纠错”走向“体系重塑”,从单纯惩戒走向制度化建设和职业化升级 也正因为如此,围绕裁判的管理改革,其实折射的是整个中国职业联赛在治理结构上的一次重要调整
在任何职业联赛中,裁判都是决定公信力的中枢环节 一场比赛踢得是否精彩可以见仁见智,但判罚究竟是否公正却关乎整个联赛的根基 中国足协此番提出要进一步加强联赛裁判管理工作,本质上是把“公信力修复”摆在了更突出的位置 在过去多个赛季中,争议判罚长期困扰中超、中甲等职业联赛,从点球尺度到红黄牌裁量,从补时长短到越位判定,每逢焦点战、保级战、争冠战,几乎都会伴随裁判话题被推上舆论风口 一些极端案例甚至引发“阴谋论”与极端情绪,不仅损伤了球迷对联赛的信任,也影响了俱乐部的投资信心和赞助方的长期布局
这里必须明确一个前提:裁判误判在全球范围内都难以完全避免,但有无规范、能否纠偏、是否透明,却是联赛水平与治理能力的分水岭 当中国足协连续释放加强裁判管理的信号,意味著管理思路正在从“被动应对舆论”转向“主动重构规则环境”,这不仅关系到单场比赛的公平,更关系到联赛整体品牌价值的重塑

要理解这次加强管理的意义,需要先看过去的症结 长期以来,联赛裁判管理在实践中往往带有较强的“人治”色彩 例如,对裁判的选派机制相对封闭,外界难以了解一名裁判是如何从众多候选者中脱颖而出,也很难知道其赛前是否接受过针对性要求与风险提示 再比如,对争议判罚的复盘,更多停留在内部通报,外界只能从只言片语的媒体报道中推测结论,久而久之,就容易被贴上“黑箱操作”的标签
要扭转这种印象,必须通过更完善的制度建设来“锁定”裁判权力的边界和运行轨迹 当前,围绕联赛裁判管理的改革重点,可以概括为三个关键词 公开 规范 约束 一是公开包括裁判选派标准、考核方式、赛后评议等信息的适度透明,让俱乐部与球迷看得见、问得明;二是规范通过细化判罚尺度指引、统一判例库、强化VAR使用准则等方式,减少“同样动作不同判罚”的情况;三是约束利用赛后评分、录像复议、专业问责等手段,对情节严重的错误判罚建立刚性后果,促使裁判在规则框架内更加审慎执法

任何一次“加强管理”的声明,如果只停留在通报和整顿层面,注定难以产生持久效果 真正的解法在于推动裁判队伍的职业化与精英化 考察成熟足球强国,不难发现全职裁判 精英裁判体系 持续培训与淘汰机制几乎是标配 例如,有的联赛会对精英裁判实行接近俱乐部球员级别的体能和业务考核标准,裁判在一个赛季内需要完成定期集中培训、视频研讨、规则测试和心理辅导,同时配套完整的晋升、降级与轮换制度
对于中国联赛而言,加强裁判管理,应当把提升专业水准作为首要任务 其中至少包括三方面内容 其一,培训体系升级 在规则理解上与国际足坛保持同步,在判罚理念上强化“流畅度 优势判罚 比赛控制”的综合平衡,减少“机械化吹罚” 其二,体能与心理双重考核 高强度比赛要求裁判具有持续奔跑能力与清晰的临场判断,而应对高压舆论环境还需要良好的心理韧性 其三,引入竞争机制 将联赛裁判划分为不同等级,优秀者进入精英组执法关键赛事,连续出现低级错误的裁判则面临降组甚至退出名单,通过良性竞争提高整体水准

回顾近几个赛季,某些广受争议的判罚已经成为球迷茶余饭后的谈资 比如,在一场事关保级的关键对决中,最后阶段出现疑似点球犯规,主裁判在第一时间选择让比赛继续,而后又在VAR提醒下长时间观看回放,最终依旧维持“不判罚”的结论 赛后,双方球员和媒体围绕“是否干扰 触球先后 时机判断”等技术细节展开争论
从技术层面看,这类判罚或许存在多种理解空间,但从管理角度审视,关键在于:中国足协是否可以引导更多公开透明的解释 例如,由裁判委员会在赛后发布简要判例说明,告诉外界,当时裁判重点关注的是哪一条规则,为何认为动作不构成点球,VAR的介入依据又是什么 这样的做法一方面有助于让球迷理解判罚逻辑,减少“阴谋论”空间,另一方面也促使裁判在判罚时更加自觉地对照统一标准,避免凭经验“各吹各的”
类似案例还包括越位判定与手球尺度 在某些场合,只有极其细微的身体部位越过越位线,却被VAR捕捉并判罚进球无效,球迷往往会质疑“技术是否过度介入” 事实上,只要这类判罚能够在赛后被系统归类、制作成统一教学案例,再通过定期发布的判例集向社会适度开放,就能在保持技术严谨的同时,重塑外界对规则公平性的认知

必须看到,裁判不是在真空中执法的,他们所处的舆论、文化和利益环境,同样深刻影响着执法质量 中国足协加强裁判管理的同时,也需要配合改善整个联赛生态 包括严厉打击围裁、辱裁、暴力冲突等行为,为裁判提供相对安全、理性的执法氛围 只有当俱乐部、球员、教练意识到,围堵裁判、公开施压并不能改变结果,反而会带来追加处罚,他们才会更加理性地选择通过规则渠道表达诉求
在这方面,可以借鉴一些联赛的做法 — 在赛后设立固定的技术交流通道,允许俱乐部通过正式程序提交视频与问题,由裁判委员会集中答复 — 对于恶意抹黑裁判形象的公开言论,坚决依法依规处理,同时对理性、基于事实的技术批评予以尊重和回应 这本质上是通过制度建设,引导联赛各参与方学会在规则框架内博弈,而不是把舆论场变成“情绪宣泄场”
随着科技发展,VAR已成为现代足球不可或缺的一部分,而未来的裁判管理还将更多依赖数据追踪和智能分析 中国足协在强调加强裁判管理的进程中,完全可以考虑引入更精细的数据化评估体系 例如,对每名裁判整个赛季的判罚数据进行量化统计,包括犯规判罚的数量与分布、点球与红黄牌的尺度、越位判定的准确率、VAR介入频次和最终改判比例等
通过对比分析同等级别比赛中的统计指标,可以较为客观地评估某位裁判是否存在明显的尺度偏差或判断短板 一旦数据与录像相结合,管理层就能从“印象管理”走向“证据管理”,从而在裁判选派、晋升和培训中作出更加精准的决策 同时,通过匿名化和聚合处理后的数据摘要适度对外公布,也能在不针对个人的前提下,增强联赛裁判工作的透明度
事实上,中国足协每一次提出要强化裁判工作,都不仅仅是内部管理问题,更是对外传递一种信号联赛要与国际接轨,首先要在规则意识和公平理念上对齐 这既要求管理者建立起可持续的裁判体系,也需要俱乐部、球员、教练、媒体和球迷共同参与,逐步形成尊重规则、信任程序、接受结果的联赛文化
当裁判管理真正走向规范化、专业化与智能化,当争议判罚可以在公开透明的机制中被充分解释和纠偏,当情绪化指责被理性讨论和技术复盘所取代,中国职业联赛的整体形象才有可能在更高层面实现跃升 从这个意义上说,“中国足协将进一步加强联赛裁判管理工作”不是一句简单的政策宣示,而是一次对联赛治理能力和现代足球理念的集中考验,也是中国足球走向更高质量发展的必经之路
预约表单